IDose

Aus iDose
Zur Navigation springen Zur Suche springen

Die Mechanik[Bearbeiten]

Das erste Problem einer sich selbst zur Öffnung freigebenden Dose ist die Mechanik. Ich habe über verschiedene Konzepte nachgedacht und bin schließlich beim elektrischen Türöffner gelandet. Das Modell ND45 von Dorcas ist relativ preiswert (ab 15€ + Versand) zu bekommen und lässt sich mit Batteriespannung (9V) schalten.

Als Gegenstück fungiert ein handelsübliches Einsteckschloss, daß passend zurecht gesägt wird, da nur der Schnapper benötigt wird und das Schloss für die normalen Munitionskisten sonst auch zu groß ist.

Der Aufbau[Bearbeiten]

Basis ist eine mittelgroße gebrauchte Munitionskiste. Diese wird mit einem zweiten, innenliegenden Deckel versehen: Für den Deckel verwende ich Alublech, da dieses leicht zu bearbeiten ist.

Der Deckel wird mit einem Scharnier an einer Schmalseite der Munitionskiste befestigt (Achtung: Scharnier muss oben auf dem Deckel angebracht werden). Die dazu nötigen Bohrungen durch die Munitionskiste werden mit "Kleben-Dichen-Montieren" abgedichtet. Dieses Material hat sich bisher bestens bewährt.

Gegenüber dem Scharnier wird das passend gesägte Einsteckschloss an den Deckel geschraubt.

Einsteckschloss

Der Türöffner

Türöffner

wird mit einem Halteblech an der Munitionskiste befestigt:

Halteblech

Das Äußere[Bearbeiten]

Um die Verwechslung des Caches mit gefährlichem Fundgut oder Müll zu vermeiden gehe ich dazu über die Munitionskisten außen in blau zu lackieren und mit gelb den Schriftzug "GEOCACHE - Kein Müll - Teil einer Schnitzeljagd" aufzusprühen.

Innen wird eine hellgraue Antirost Farbe benutzt, und schon sieht die Kiste gleich viel freundlicher aus!

Die Elektronik[Bearbeiten]

Für jedwede Elektronikaufgabe bietet sich inzwischen eine Arduino Lösung an. Vorteil ist ganz klar daß kaum Vorkenntnisse in Elektronik und/oder Programmierung vorhanden sein muss, um schnell etwas funktionierendes zusammenzustöpseln. Dieser Vorteil wird durch einen relativ hohen Preis erkauft. Da im Hause C&U jedoch Kenntnisse in Elektronik als auch Informatik vorhanden sind, kann man auch einen einfachen Microcontroller selbst programmieren. Die MEGA AVR's der Firma Atmel sind:

  • sehr preiswert
  • leicht zu programmieren
  • als DIL Version verfügbar, also leicht zu löten
  • sehr gut dokumentiert
  • und erfreuen sich umfangreicher fertiger Softwaremodule für falst alle denkbaren Aufgaben

Der Atmel Microprozessor wird mit einer Spannung von 5V betrieben, diese sind für den Türöffner jedoch nicht ausreichend. Daher wurde die Stromversorgung auf eine 9V Blockbatterie ausgelegt. Über einen preiswerten Festspannungsregler (78(L)05) kann die Spannung für den ATMEGA leicht erzeugt werden und die 9V betätigen den Türöffner sicher. Wichtig ist hier die Verwendung eines Typs der in der Lage ist einen hohen Strom zu liefern, was bei Zink-Kohle Batterien nicht der Fall ist. Hier muss unbedingt eine Alkali-Mangan Zelle verwendet werden!

Beim Schalten des Türöffners fließt ein Strom von ca. 1 Ampere. Dieser sollte möglichst verlustarm durch einen Leistungs MOSFET geschaltet werden. Der aus einer anderen Anwendung bekannte IRFR1205 hat sich als bestens geeignet erwiesen.

Aufbau auf Streifenraster[Bearbeiten]

Der Atmega 8 ist in einer DIL-28 Version verfügbar und lässt sich mit sehr wenigen zusätzlicher Bauteilen auf einer Streifenrasterplatine aufbauen:

ATMega8 Streifenraster


Eine Bauanleitung stelle ich hier zur Verfügung:
Datei:MEGA8-Basis.pdf

SMD Version Mega8[Bearbeiten]

Inzwischen habe ich einige Caches oder Stages auf Basis der Streifenrasterlösung aufgebaut. Obwohl das relativ einfach und schnell gemacht ist, wird die immergleiche Bastelei dennoch langweilig. So wurde der Entschluss gefasst eine eigene professionell gefertigte Platine in SMD Technik zu erstellen. Hier kann dann die TQFP-Version des Atmega 8 eingesetzt werden, der noch ein paar Portpin's mehr zur Verfügung stellt da das TQFP-32 Gehäuse 4 Beinchen mehr mitbringt. Die Platine stellt alle 3 Ports mit je 8 Bit zur Verfügung, hat eine Option für einen externen Quarz, sowie eine Bestückoption für ein serielles EEPROM und zwei MOSFET's zum Schalten höherer Ströme (z.B. Türöffner). Zu jedem Port sind Bestückoptionen für Widerstände vorgesehen und je ein Anschluss für GND und VCC in Reichweite. Der 6-Pin ISP Anschluss zur Programmierung ist ebenfalls vorhanden, genauso wie der vorgesehene Festspannungsregler um die Versorgungsspannung von 5V bereitzustellen.

SMD-Basisplatine V1.0
SMD-Basisplatine V1.0 in Echt

Bestückung[Bearbeiten]

Bestückungsplan

Die Minimalausstattung (Versorgung mit 5V) besteht aus

  • IC1 = ATMEGA8 oder ATMEGA168 in der TQFP32 Version
  • R1 = 4K7 0805 SMD
  • AVcc, ARef = 0R SMD 0603 oder Lotbrücke (Versorgung von AVCC und/oder AREF mit VCC)
  • C1, C2 = 100nF 0805 SMD
  • D1 = ggf. 1N4004 etc. gegen Verpolung (obere Diode)
  • Pfostenleiste 2x3 im Rastermaß 2.54 (ISP)

Für einen größeren Eingangsspannungsbereich kommt dazu

  • D2 = 1N4004 etc. gegen Verpolung
  • C3 = 4µ7
  • C4 = 100nF 0805 SMD
  • 78(L)05 bzw äquivalenter LDO, DCDC...

Um mal eine Diode blinken zu lassen wird benötigt

  • Vorwiderstand (220R bei 5V und 18mA iF) SMD 0805 oder bedrahtet
  • LED (SMD oder bedrahtet)

Last Schalter

  • T1, T2 = IRFR1205

Speichererweiterung

  • EEPROM kann ein 24Cxx Typ sein dann sollten auch
  • R2, R3 = 10K 0805 SMD (Pullup SDA und SCL für I²C/TWI auch ohne EEPROM möglich) bestückt werden

Externer Takt

  • HC18U Quarz (z.B. für UART)
  • C5, C6 = 22pF 0805 SMD

Errata[Bearbeiten]

Die Beschriftung an den GND/VCC Terminals von Port D sind vertauscht. Das ist mit einem kleinen Aufkleber aber schnell korrigiert und im Wiki bereits korrigiert.

SMD Version MegaX[Bearbeiten]

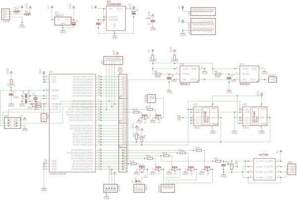
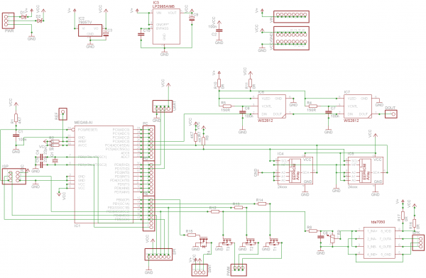
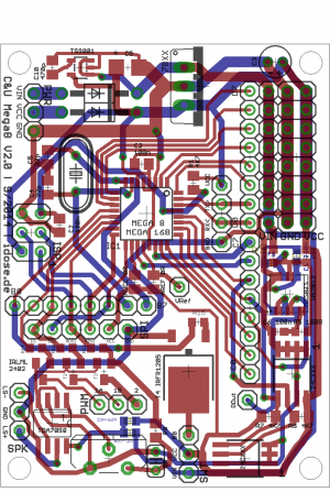
Inzwischen gehen die Mega8 Platinen zur Neige und so wurde es Zeit eine neue Version aufzulegen. Bei der Gelegenheit bot es sich an mit den Erfahrungen aus der ersten Version das Design zu optimieren. Es wurde von TQFP32 auf die TQFP44 Versionen der größeren Atmegas aufgerüstet, so daß jetzt ein weiterer Port (A) zur Verfügung steht. Nutzbar sind z.B. der ATMega16/32/324/644. Da die Bestückoption für Vorwiderstände sehr selten benötigt wurden, wurden sie diesesmal wegrationalisiert. Dadurch kommt die Platine mit weniger Platz aus und ist nun ca. 1.6cm schmaler. Die Spannungsversorgung ist nun für den Einsatz von 78XX oder TS9001 im SOT23 Gehäuse ausgelegt, es gibt nur noch einen Hochlasttransistor, dafür aber 6 Kleinsignal FET's um z.B. Open Collector Ausgänge zu haben. Statt einem können nun 2 EEPROM'S bestückt werden und eine Option für einen Audioverstärker (mono) wurde eingebaut. Connectoren für UART und SPI kamen ebenfalls hinzu. Letzterer ist passend für ein Arduino MicroSD Shield. Als weiteres Schmankerl kann je eine WS2812 RGB Vollfarb LED mit integriertem Controller auf der Vorder- und Rückseite bestückt werden.

SMD-Basisplatine V2.0

Schaltungsbeschreibung[Bearbeiten]

Bestückungsseite
Lötseite
Minimalausstattung[Bearbeiten]

Versorgung direkt mit der passenden Spannung an Pin VCC am Connector PWR

  • IC1: ATMEGA16, ATMEGA32, ATMEGA164, ATMEGA324, ATMEGA644, ATMEGA1284, ...
  • C1, C2: 100nF 0805 SMD
  • R1: 4K7 0805 SMD
  • D2: 1N4001 etc.
mit Spannungsregler[Bearbeiten]

Versorgung mit variabler Spannung an Pin VIN am Connector PWR

  • D1: Schutzdiode gegen Verpolung (Optional)

Option 78XX

  • IC2: 7805, 78L05, 78XX, 78LXX je nach Leistungs- und Spannungbedarf
  • C9: 0.33µF
  • C3: 0.1µF

Option TS9001

  • IC3: TS9001
  • C9: >2.2µF Tantal
  • C10: 470pF (nur für LowNoise Operation)
Quarz als Taktgeber[Bearbeiten]
  • Q1: HC49S Quarz mit z.B. 16 oder 20 MHz
  • C4, C5: 22pF 0805 SMD
Für den Einsatz mit ADC[Bearbeiten]
  • R2, R3: 0R 0805 SMD

R2 verbindet den Eingang für die ADC Referenzspannung mit VCC

R3 verbindet den Eingang für die ADC Versorgungsspannung mit VCC

Wird R2 offen gelassen, kann die Referenzspannung für den ADC an Pin VRef angelegt werden.

WS2812[Bearbeiten]
  • IC6, IC7: WS2812 RGB LED mit KSQ
  • C6, C7: 100nF 0603 SMD
  • R4, R5: 150 Ohm 0603 SMD
  • R10 oder R11: 0R 0603 SMD

Die beiden WS2812 sind in Reihe an PIN D3 als Datenausgang geschaltet: (IC6, R5, C6) auf der Bestückungs- und (IC7, R4, C7) auf der Lötseite. Soll nur IC7 bestückt werden, muss an IC6 Pin 1 mit Pin 2 gebrückt werden.

Die LED's müssen mit 5V versorgt werden. Dazu kann über R11 mit VCC oder über R10 mit VIN eine Verbindung hergestellt werden. Am Pin Dout können weitere WS2812 in Reihe angeschlossen werden.

EEPROM[Bearbeiten]
  • IC4, IC5: 24*** serielles I²C EEPROM im SOT8 Gehäuse, z.B. 24C512
  • R6, R7: 10K 0805 SMD (Pullups für den I²C Bus, 4K7 geht auch)
Audio[Bearbeiten]
  • IC8: TDA7050 SMD
  • R9: PT10 Poti mit 22K
  • R8, C8: Tiefpassfilter passend für die gewählte Samplingfrequenz

Ein PWM Signal auf PD5 kann per Tiefpass R8/C8 gefiltert und per IC8 Verstärkt am Connector SPK ausgegeben werden. Ein Lautsprecher kann zwischen LS- und LS+ angeschlossen werden. Für eine Grenzfrequenz von ca. 3.3kHz kann R8=1K und C8=47nF gewählt werden. Es sollte ein Folien C verwendet werden da keramische C's für Audioanwendungen nicht gut geeignet sind. Leider ist für die Bestückung ein 0805 Bauteil vorgesehen. Folien C's sind mit den benötigten Kapazitäten leider meistens größer, so daß evtl. ein bedrahtetes Bauteil auf die Pads gelötet werden muss. Der Verstärkerbaustein wird aus VIN versorgt. Diese sollte entsprechend des Datenblattes nicht größer als 6V sein. Eventuell muss die Versorgung hier auf VCC geändert werden.

Das AMP IC sollte am VCC Eingang noch über einen 100nF Kerko sowie einen Elko gestützt werden. Ein 0805 oder 0603 Kerko kann zwischen linkem Potibeinchen und dem Via am Pin 8 plaziert werden, ein Elko kann direkt an die Beinchen 5(GND) und 8(V+) gelötet werden.

Das vorgeschlagene Audio IC benötigt eine DC freies Signal, was mit dieser Schaltung nicht vorhanden ist. Es muss daher ein Koppel C (Rk) eingefügt werden. Dazu wird die Leiterbahn zwischen unterem Beinchen von C8 und linkem Beinchen des Poti's aufgetrennt und durch Rk ersetzt (10pF - 1 µF).

Lastschalter[Bearbeiten]
  • T7: IRFR1205
  • R10: 100 Ohm 0805 SMD

Ausgang PD2 kann über den Vorwiderstand R10 auf einen MOSFET gegeben werden. Über diesen kann nun am Connector SWT der Pin D2 gegen Masse geschaltet werden.

PWM[Bearbeiten]
  • T1-T6: IRLML2402
  • R12-R17: 100R 0603 SMD

Die 6 PWM Ausgänge des ATMEGA können über einen Vorwiderstand auf einen Kleinsignaltransistor gegeben werden und stehen dann als Open Collector Ausgang am Connector PWM zur Verfügung

Servo's[Bearbeiten]

Am Port A sind die Kontakte so angeordnet daß bei Bestückung mit 3-Poligen Stiftleisten Servo's mit Graupner/JR Anschluss angesteckt werden können. Belegung: Signal - Vin - GND. Vin sollte für diesen Zweck auf ca. 5-6V dimensioniert werden.

Schaltplan[Bearbeiten]

Schaltplan

SMD Version Mega8 v2[Bearbeiten]

Da die Atmega's im TQFP-44 Gehäuse relativ teuer und für viele Aufgaben auch überdimensioniert sind, habe ich als direkten Erstatz für die Mega8 Platinen noch eine MegaX Version für TQFP-32er Atmegas aufgelegt.

SMD-Basisplatine Mega8 V2

Bestellt wurde am 5.9.2014. Der Versand erfolgte am 21.9.2014, am 10.10 war die Lieferung da.

Schaltungsbeschreibung[Bearbeiten]

Bestückungsseite
Lötseite
Minimalausstattung[Bearbeiten]

Versorgung direkt mit der passenden Spannung an Pin VCC am Connector PWR

  • IC1: ATMEGA8, ATMEGA168, ATMEGA328...
  • C1, C2: 100nF 0805 SMD
  • R1: 4K7 0805 SMD
  • D2: 1N4001 etc.
mit Spannungsregler[Bearbeiten]

Versorgung mit variabler Spannung an Pin VIN am Connector PWR

  • D1: Schutzdiode gegen Verpolung (Optional)

Option 78XX

  • IC2: 7805, 78L05, 78XX, 78LXX je nach Leistungs- und Spannungbedarf
  • C9: 0.33µF
  • C3: 0.1µF

Option TS9001

  • IC3: TS9001
  • C9: >2.2µF Tantal
  • C10: 470pF (nur für LowNoise Operation)
Quarz als Taktgeber[Bearbeiten]
  • Q1: HC49S Quarz mit z.B. 16 oder 20 MHz
  • C4, C5: 22pF 0805 SMD
Für den Einsatz mit ADC[Bearbeiten]
  • R2, R3: 0R 0805 SMD

R2 verbindet den Eingang für die ADC Referenzspannung mit VCC

R3 verbindet den Eingang für die ADC Versorgungsspannung mit VCC

Wird R2 offen gelassen, kann die Referenzspannung für den ADC an Pin VRef angelegt werden.

WS2812[Bearbeiten]
  • IC6, IC7: WS2812 RGB LED mit KSQ
  • C6, C7: 100nF 0603 SMD
  • R4, R5: 150 Ohm 0603 SMD
  • R10 oder R11: 0R 0603 SMD

Die beiden WS2812 sind in Reihe an PIN C3 als Datenausgang geschaltet: (IC6, R5, C6) auf der Bestückungs- und (IC7, R4, C7) auf der Lötseite. Soll nur IC7 bestückt werden, muss an IC6 Pin 1 mit Pin 2 gebrückt werden.

Die LED's müssen mit 5V versorgt werden. Dazu kann über R11 mit VCC oder über R10 mit VIN eine Verbindung hergestellt werden. Am Pin Dout können weitere WS2812 in Reihe angeschlossen werden.

EEPROM[Bearbeiten]
  • IC4, IC5: 24*** serielles I²C EEPROM im SOT8 Gehäuse, z.B. 24C512
  • R6, R7: 10K 0805 SMD (Pullups für den I²C Bus, 4K7 geht auch)
Audio[Bearbeiten]
  • IC8: TDA7050 SMD
  • R9: PT10 Poti mit 22K
  • R8, C8: Tiefpassfilter passend für die gewählte Samplingfrequenz
  • R12: 0R
  • R16 oder R17: 0R
  • Rk:100nF

R16 versorgt den TDA mit VCC, R17 mit VIN

Ein PWM Signal auf PB3 kann per Tiefpass R8/C8 gefiltert und per IC8 Verstärkt am Connector SPK ausgegeben werden. Ein Lautsprecher kann zwischen LS- und LS+ angeschlossen werden. Für eine Grenzfrequenz von ca. 3.3kHz kann R8=1K und C8=47nF gewählt werden. Es sollte ein Folien C verwendet werden da keramische C's für Audioanwendungen nicht gut geeignet sind.

Das AMP IC sollte am VCC Eingang noch über einen 100nF Kerko sowie einen Elko gestützt werden. Ein 0805 oder 0603 Kerko kann zwischen linkem Potibeinchen und dem Via am Pin 8 plaziert werden, ein Elko kann direkt an die Beinchen 5(GND) und 8(V+) gelötet werden.

Das vorgeschlagene Audio IC benötigt eine DC freies Signal, was mit dieser Schaltung nicht vorhanden ist. Es muss daher ein Koppel C (Rk) eingefügt werden. Dazu wird die Leiterbahn zwischen unterem Beinchen von C8 und linkem Beinchen des Poti's aufgetrennt und durch Rk ersetzt (10pF - 1 µF).

Lastschalter[Bearbeiten]
  • T4: IRFR1205
  • R15: 100 Ohm 0805 SMD

Ausgang PB0 kann über den Vorwiderstand R15 auf einen MOSFET gegeben werden. Über diesen kann nun am Connector SWT der Pin B0 gegen Masse geschaltet werden.

PWM[Bearbeiten]
  • T1-T3: IRLML2402
  • R12-R14: 100R 0603 SMD

Die 3 PWM Ausgänge des ATMEGA können über einen Vorwiderstand auf einen Kleinsignaltransistor gegeben werden und stehen dann als Open Collector Ausgang am Connector PWM zur Verfügung

Servo's[Bearbeiten]

Am Port D sind die Kontakte so angeordnet daß bei Bestückung mit 3-Poligen Stiftleisten Servo's mit Graupner/JR Anschluss angesteckt werden können. Belegung: Signal - Vin - GND. Vin sollte für diesen Zweck auf ca. 5-6V dimensioniert werden.

Errata[Bearbeiten]

Der Bestückungsdruck für RX und TX am Uart Konnector ist vertauscht. Die Belegung ist gegenüber der MegaX Platine ebenfalls vertauscht. Der Fehler wurde im Bild der Bestückungsseite im Wiki bereits korrigiert.

Ein Koppelkondensator am Eingang des TDA7050 für Audioanwendung ist nicht vorgesehen obwohl er benötigt wird. Workaround siehe oben.

C1 ist im Layout als C2 bezeichnet, den es folglich doppelt gibt. Der Fehler wurde im Bild der Bestückungsseite korrigiert.

Die Anschlüsse PC6 und PC7 auf der Platine sind mit ADC6 und ADC7 des Atmega belegt. PC6(Reset) des Atmega ist nur am ISP Connector verfügbar.

Schaltplan[Bearbeiten]

Schaltplan

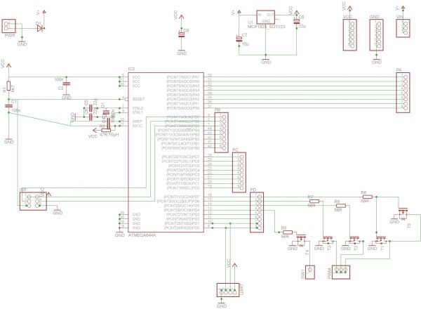
SMD Version Mega8 v3[Bearbeiten]

Da die v2 Platinen zur Neige gehen muss Ersatz her. Da sich die Audio Option und auch alle andere Peripherie von den Schalttransistoren abgesehen als kaum genutzt erwiesen haben, wurden sie zu Gunsten einer kleineren Platine weggelassen. Dafür gibt es einen 2. Leistungsschalter.

SMD-Basisplatine Mega8 V3

Bestellt wurde am 30.8.2016.

Schaltungsbeschreibung[Bearbeiten]

Bestückungsseite
Minimalausstattung[Bearbeiten]

Versorgung direkt mit der passenden Spannung an Pin VCC an + und -

  • IC1: ATMEGA8, ATMEGA168, ATMEGA328...
  • C1, C2: 100nF 0805 SMD
  • R1: 4K7 0805 SMD
  • D1: 1N4001 etc.
mit Spannungsregler[Bearbeiten]

Versorgung mit variabler Spannung an Pin VIN am Connector PWR

  • D1: Schutzdiode gegen Verpolung (Optional)
  • U1: MCP1825 SOT223 je nach Leistungs- und Spannungbedarf
  • C7: 0.1µF
  • C8: 0.22µF
Quarz als Taktgeber[Bearbeiten]
  • Q1: HC49S Quarz mit z.B. 16 oder 20 MHz
  • C5, C6: 22pF 0805 SMD
Für den Einsatz mit ADC[Bearbeiten]

C3, C4: 100nF R2: 47R oder 10µH Es kann keine externe Referenzspannung angeschlossen werden

Lastschalter[Bearbeiten]
  • T4, T5: IRFR1205 oder IRLR7843 bei 3,3V Versorgungsspannung
  • R5, R8: 100 Ohm 0603 SMD

Die Ausgänge PB0 und PB1 können über die Vorwiderstände R5 unnd R8 auf einen MOSFET gegeben werden. Über diesen kann nun S4 über Pin B0 und S5 über Pin B1 gegen Masse geschaltet werden.

PWM[Bearbeiten]
  • T1-T3: IRLML2402
  • R6, R7, R8: 100R 0603 SMD

Die 3 PWM Ausgänge des ATMEGA können über einen Vorwiderstand auf einen Kleinsignaltransistor gegeben werden und stehen dann als Open Collector Ausgang an S1-3 zur Verfügung

T5 und T1 können nicht gleichzeitig bestückt werden, da sie sich Vorwiderstand und Pads teilen.

Errata[Bearbeiten]

Schaltplan[Bearbeiten]

Schaltplan

SMD Version MegaX v3[Bearbeiten]

Die v3 wurde auch noch als TQFP-44 Version (MegaX) mit identischem kleinen Platinemaß aufgelegt:

SMD-Basisplatine MegaX V3

Schaltungsbeschreibung[Bearbeiten]

Bestückungsseite
Minimalausstattung[Bearbeiten]

Versorgung direkt mit der passenden Spannung an Pin VCC an + und -

  • IC2: ATMEGA644, ...
  • C1, C2: 100nF 0805 SMD
  • R1: 4K7 0805 SMD
  • D1: 1N4001 etc.
mit Spannungsregler[Bearbeiten]

Versorgung mit variabler Spannung an Pin VIN am Connector PWR

  • D1: Schutzdiode gegen Verpolung
  • U1: MCP1825 SOT223 je nach Leistungs- und Spannungbedarf
  • C7: 0.1µF
  • C8: 0.22µF
Quarz als Taktgeber[Bearbeiten]
  • Q1: HC49S Quarz mit z.B. 10, 16 oder 20 MHz
  • C5, C6: 22pF 0805 SMD
Für den Einsatz mit ADC[Bearbeiten]

C3, C4: 100nF R2: 47R oder 10µH Es kann keine externe Referenzspannung angeschlossen werden

Lastschalter[Bearbeiten]
  • T4, T5: IRFR1205 oder IRLR7843 bei 3,3V Versorgungsspannung
  • R5, R8: 56 Ohm 0603 SMD

Die Ausgänge PD4 und PD7 können über die Vorwiderstände R5 unnd R8 auf einen MOSFET gegeben werden. Über diesen kann nun S4 über Pin D4 und S5 über Pin D7 gegen Masse geschaltet werden.

PWM[Bearbeiten]
  • T1-T3: IRLML2402
  • R6, R7, R8: 56R 0603 SMD

Die 3 PWM Ausgänge des ATMEGA können über einen Vorwiderstand auf einen Kleinsignaltransistor gegeben werden und stehen dann als Open Collector Ausgang an S1-3 zur Verfügung

T5 und T1 können nicht gleichzeitig bestückt werden, da sie sich Vorwiderstand und Pads teilen.

Errata[Bearbeiten]

Schaltplan[Bearbeiten]

Schaltplan

Überlegungen zur Stromversorgung[Bearbeiten]

Mitgebrachter Energiespeicher[Bearbeiten]

Bisher habe ich auf mitgebrachte Energieversogung gesetzt:

9V Blockbatterie[Bearbeiten]

  • Diode gegen Verpolung
  • 7805 zur Bereitstellung der 5V Versorgung für den Atmega
  • Alkaline Batterien können auch kurzfristig ausreichend Strom für einen Solenoiden liefern, Zink Kohle Batterien schaffen das nicht
  • Es kommt ab und an vor daß einzelne Batterien aus unterschiedlichen Gründen nicht genug Strom für den Türöffner liefern können (Alter, Zellchemie, ...).

USB Powerbar[Bearbeiten]

Per USB Akku kann die Schaltung dank verpolungssicherer Stecker direkt versorgt werden. Die Akkus liefern auch genug Strom für Solenoiden und Servomotoren. Einige Powerbars schalten sich bei zu geringer Stromentnahme selbst nach einigen Sekunden ab. Das Anschlusskabel sollte ebenfalls mitgebracht werden, da ein gestelltes Kabel nach kurzer Zeit zu Kabelbrüchen neigt. Entsprechend sollte ein standard USB oder Mini-USB (Ggf. auch USB Typ B) Stecker zum Anschluss an die Schaltung bverwendet werden, so daß die entsprechenden Kabel in jedem Haushalt vorhanden sind.

Eingebauter Energiespeicher[Bearbeiten]

Solarzelle[Bearbeiten]

Batterie[Bearbeiten]

  • 1600 mAh CR123 Lithium Batterie

Diese liefert 3V, ist also zur direkten Versorgung der V/L Variante der Atmels geeignet, die nur 1,8V Spannung brauchen. Das bietet sich für energiearme Anwendungen wie Reaktivlichter etc an.

  • Mignon/Baby/Monozellen (1.5V)

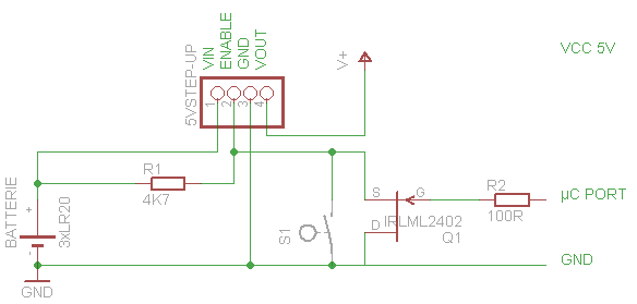
Wird mehr Strom benötigt, bieten sich die weit verbreiteten Baby- oder Monozellen an. Problematisch ist die Entladekurve: Der nutzbare Spannungsbereich reicht von ca. 1.55V(voll) bis 1V(Entladeschluss) pro Zelle. Für stromhungrigere Schaltungen habe ich erfolgreich einen Step-Up Regler mit Enable Pin (eBay [1]) eingesetzt. Die Schaltung wird mit 3 Monozellen versorgt. Der Step-Up Regler erzeugt aus den 3-4.5V die benötigten 5V für den Microcontroller, einen Getriebemotor sowie einen Servo. Der Enable Eingang des Step-Up Reglers wird über einen Taster nach Masse verbunden, was ihn aktiviert. Der Microcontroller schaltet nun über einen IRLML2402 den Enable Pin parallel nach Masse, so daß die Schaltung auch nach Loslassen des Auslösetasters weiterläuft. Sobald alle Funktionen ausgeführt wurden, schaltet sich der Microcontroller selbst ab, indem der Transistor wieder gesperrt wird. Dazu wird der steuernde Pin als Ausgang mit Zustand 0 definiert, so daß sich der Gate Kondensator entladen kann. Sofern der Auslösetaster nun ebenfalls wieder offen ist, schaltet der Step-Up Regler ab und die Gesamtschaltung verbraucht keinen messbaren Strom mehr.

Schaltplan

Es empfiehlt sich den µC per Fuses auf einen schnellen Aufstart zu konfigurieren und den Brown Out Detektor zu aktivieren.

Akku[Bearbeiten]

Akkus sind wegen der nicht unerheblichen Selbstentladung nicht gut für einen längeren Wartungsfreien Betrieb geeignet