Wordclock

Aus iDose
Zur Navigation springen Zur Suche springen

Rahmen[Bearbeiten]

Der Aufbau[Bearbeiten]

Das Äußere[Bearbeiten]

Elektronik[Bearbeiten]

Version 3[Bearbeiten]

Version 3 kommt nur mit einem ESP8266 aus. Die Variante -12E hat genügent IO Ports benötigt aber eine passende Trägerplatine für die Peripherie.

WordClock V3

Bestellt 27.12.2017. Versand 15.1.2018. Tracking Nummer: LF308733606CN

Schaltungsbeschreibung[Bearbeiten]

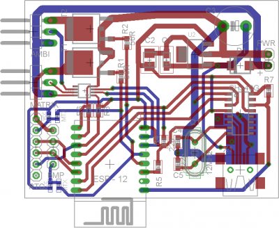
WordClock V3 Bestückungsseite
Bestückung[Bearbeiten]
  • U1: ESP8266-12E
  • U2: MCP1825S-3.3
  • U3: SN74LVC2T45DCT
  • U4: CH340G
  • C1: 22µF Tantal SMD
  • C2: 7µF Tantal SMD
  • C3: 470µF Elko bedrahtet
  • R1, R2: 56R 0603 SMD
  • R3, R4, R5, R6, R7: 4k7 0603 SMD
  • D1: 1N4001 etc.
  • Q1: HC49S Quarz 12 MHz
  • C4, C5: 22pF 0603 SMD
  • T1, T2: IRLR7843
  • USB: Mini USB Buchse SMD 5 Pin

RTC Versorgung aus VCC:

  • R8: 0R
  • R9: n.b.

RTC Versorgung aus GPIO14:

  • R8: n.b.
  • R9: 0R

BMP Versorgung aus VCC:

  • R10: 0R
  • R11: n.b.

BMP Versorgung aus GPIO14:

  • R10: n.b.
  • R11: 0R

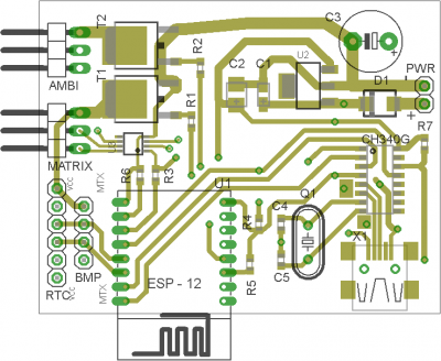
Schaltplan[Bearbeiten]

WordClock V3

Errata[Bearbeiten]